✔️ Includes a way for students to track their progress through the course (e.g.: module progress bar, checklist of completed assignments, visual map of course modules).
Review These Explanations

Photo by Isaac Smith on Unsplash
Self-monitoring involves both understanding learning content and observing one’s own learning behaviors (Dignath, vanEwijk, Perels et al., 2023). Including a way for students to track their progress through the course is essential for fostering student engagement, motivation, and effective learning. It allows students to set and achieve goals, manage their time efficiently, and receive timely feedback on their performance. The visual representation of completed assignments, module progress, or a checklist provides transparency and reduces anxiety by outlining course expectations. Additionally, it promotes a sense of responsibility, accountability, and active participation in the learning process. Self-tracking mechanisms not only enhance the overall user experience by facilitating resource navigation but also enable instructors to communicate effectively with students, identify potential challenges, and offer timely support. Ultimately, it contributes to improved retention and completion rates, creating a more positive and successful educational experience.
Refresh Your Course with These Ideas
General Suggestions:
- Integrate a visual module progress bar in the LMS to show completion status.
- Provide a checklist outlining all assignments and assessments in the course.
- Design visual maps or flowcharts displaying the structure and sequence of course modules.
- Guide students in setting realistic goals for completing modules and assignments.
- Enable instant feedback on completed assignments to track performance.
- Share strategies for effective time management and planning.
- Encourage students to reflect on their progress and learning achievements.
- Offer guidance on navigating course materials and accessing resources.
- Clearly communicate course expectations and milestones.
- Schedule regular check-ins to discuss progress and address concerns.
- Foster a supportive learning environment that encourages open communication.
- Showcase resources and support services available for academic assistance.
- Integrate self-assessment tools to help students gauge their understanding.
- Seek feedback from students on the effectiveness of progress tracking tools.
Example
Progress Tracking
A progress bar serves as an invaluable tool, offering learners a visual representation of their academic journey. The real-time indication of progress fosters a sense of accomplishment, empowering learners to stay focused and committed to their educational goals. Beyond motivation, the progress bar facilitates effective time management, reduces anxiety associated with uncertainty, and allows for immediate feedback, enabling learners to reflect on their pace and adjust strategies if needed. Additionally, a progress bar serves as a navigational aid, helping students identify challenges and aiding instructors in providing targeted support.


Checklist in the Syllabus Sample
A checklist is crucial for higher education students as it provides a tangible and organized way to manage their academic responsibilities. It serves as a systematic tool for tracking assignments, exams, and deadlines, helping students prioritize tasks and stay on top of their coursework. The checklist aids in time management, allowing students to allocate sufficient time to each task and avoid last-minute cramming. Additionally, the sense of accomplishment derived from checking off completed items can boost motivation and overall productivity. In a higher education setting where students often juggle multiple courses and commitments, a checklist becomes an indispensable resource for maintaining organization, reducing stress, and fostering a structured approach to academic success.

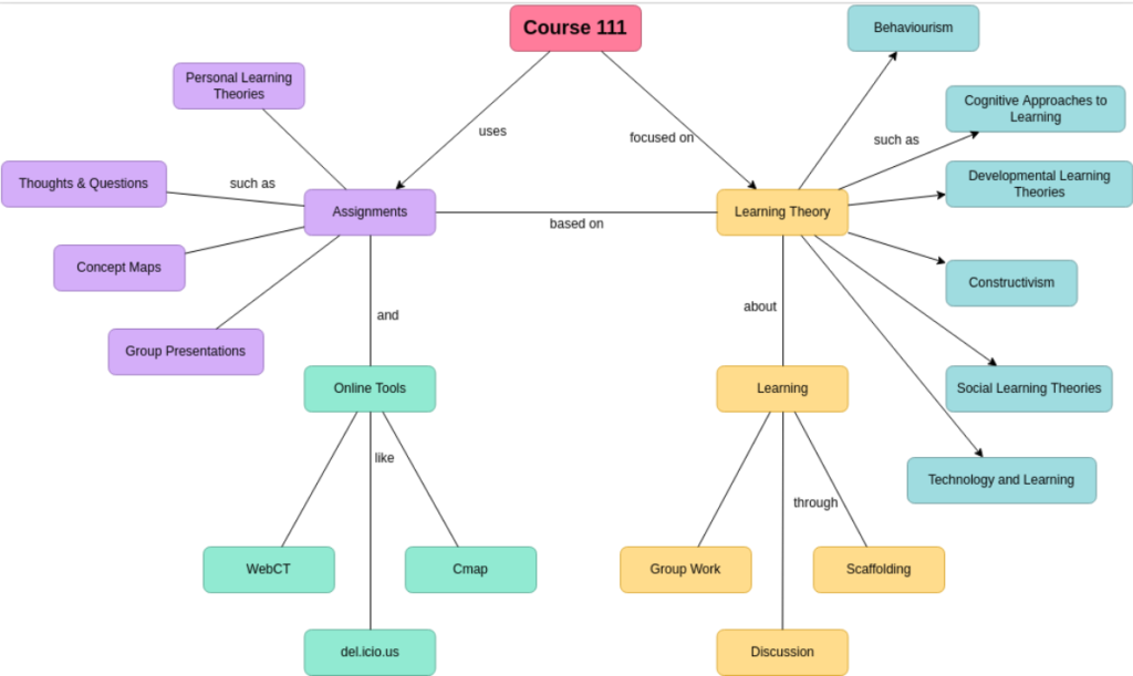
Visual Map Samples
A course visual map is crucial in a higher education class as it provides students with a comprehensive and structured overview of the entire course. This visual representation offers a roadmap of topics, modules, and key milestones, aiding students in understanding the overall structure and flow of the course. It serves as a valuable tool for planning and organization, allowing students to anticipate upcoming assignments, exams, and project deadlines. The visual map fosters a clearer understanding of the interconnectedness of course concepts, facilitating better comprehension and retention of information. Additionally, it enhances communication between instructors and students, promoting transparency regarding the course’s scope and expectations. Overall, a course visual map plays a pivotal role in guiding students through their academic journey, promoting effective time management, and contributing to a more engaging and organized learning experience in higher education.


References:
Dignath, C., van Ewijk, R., Perels, F. et al. Let Learners Monitor the Learning Content and Their Learning Behavior! A Meta-analysis on the Effectiveness of Tools to Foster Monitoring. Educ Psychol Rev 35, 62 (2023). https://doi.org/10.1007/s10648-023-09718-4
- Dignath, C., van Ewijk, R., Perels, F. et al. Let Learners Monitor the Learning Content and Their Learning Behavior! A Meta-analysis on the Effectiveness of Tools to Foster Monitoring. Educ Psychol Rev 35, 62 (2023). https://doi.org/10.1007/s10648-023-09718-4
- Taub, M., Banzon, A. M., Zhang, T., & Chen, Z. (2022). Tracking changes in students’ online self-regulated learning behaviors and achievement goals using trace clustering and process mining. Frontiers in Psychology, 13. https://doi.org/10.3389/fpsyg.2022.813514
- Course Visual Mapping
- GMCTL Syllabus Template Language
- USask Progress Bars